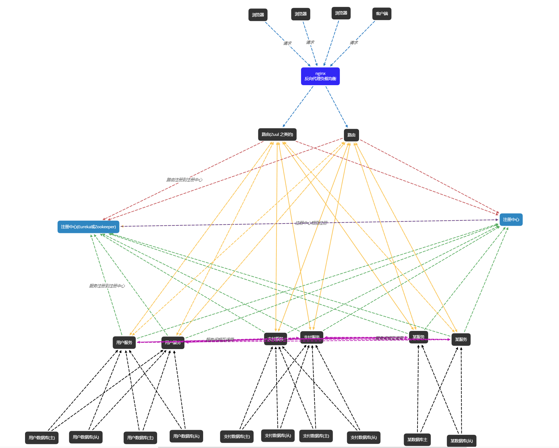
##首先来看这个基本可无限拓展架构

这个架构从nginx反向代理开始
瓶颈 nginx反向代理服务器为瓶颈,其他层均可以进行无限拓展
####nginx层 nginx配置反向代理和负载均衡使请求到相应的路由
####路由层 路由层通过请求的URL或者其他参数来,使请求到指定的服务,通过负载均衡使请求到相对的服务上,部署多个路由当其中一个路由宕机之后也项目依然可以正常
####服务层 相同的服务可以部署多个,配合路由层的负载均衡达到无限扩展,相同的服务部署多个,想其中一个或多个宕机之后项目依然可以正常使用
####数据库层
数据库进行拆分成主从数据库进行数据同步保证数据的统一性
数据库分库:比方说用户系统,用户有ID 将 id取余1正好为0的放到一个库中 将id取余2位0的用户放到一个库中,依次类推,达到数据库层无限扩展的可能性
####注册中心 所有的服务和路由都需要在注册中心注册,设置多个注册中心,当某个注册中心宕机之后服务依然可以正常
####瓶颈
- nginx是当前的瓶颈之一
- 使用session-cookie机制的话 session的存储比方说Reids之类的是瓶颈,这个可以采用JWT机制搞定
以上便是一个基本的可无限拓展架构,可以适用于当前大多数项目了
先这样吧,剩下的等哪次有空在写
##一个基本升级的可以无限拓展架构 ##一个可以中等的可无限拓展架构 ##一个高级的无限拓展架构